

乐居财经 王敏 11月6日配资论坛门户,均胜电子(HK:00699)在港交所挂牌上市,中金公司和瑞银集团为联席保荐,开盘破发跌超3%,总市值330.31亿港元。
均胜电子于2011年借壳辽源得亨在A股上市,股票代码600699.SH。截至8月8日收市,均胜电子总市值约260.43亿元。
招股书显示,均胜电子是智能汽车科技解决方案提供商,提供汽车零部件行业关键领域(主要为汽车电子和汽车安全)的先进产品和解决方案。
公司业务专注于汽车零部件的研发、制造和销售,于2024年全球汽车零部件行业中排名第四十一,根据弗若斯特沙利文的资料,按收入计,公司是中国和全球第二大汽车被动安全产品供货商。

业绩方面,2025年前三季度,均胜电子营业收入约458.44亿元,与去年同期相比增长11.45%;归属于上市公司股东的净利润约11.2亿元,同比增长18.98%。

时间拉长,2022年、2023年、2024年,均胜电子分别录得收入约为497.93亿元、557.28亿元、558.64亿,同期利润分别约为2.33亿元、12.40亿元、13.26亿。

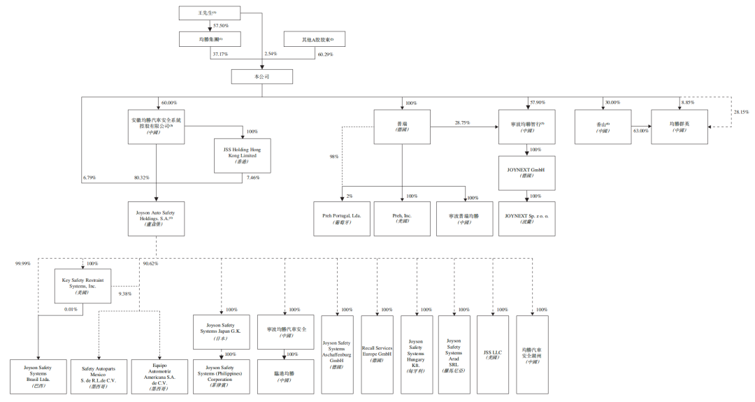
均胜集团由王剑峰于2001年创立,IPO前,王剑峰通过均胜集团间接控制均胜电子37.17%股份,加上直接持股2.54%,合计控股39.71%。
2025年,胡润全球富豪榜显示,王剑峰家族以115亿元的财富位列第2295名。除了均胜电子和香山股份,王剑峰还手握2022年独立IPO上市的均普智慧(688306.SH)配资论坛门户,共3家上市公司。
海量资讯、精准解读,尽在新浪财经APP
源顺网配资提示:文章来自网络,不代表本站观点。